【遺產稅】112年度遺贈稅相關法規公告

稅務公告 03 Jan, 2023
社群分享

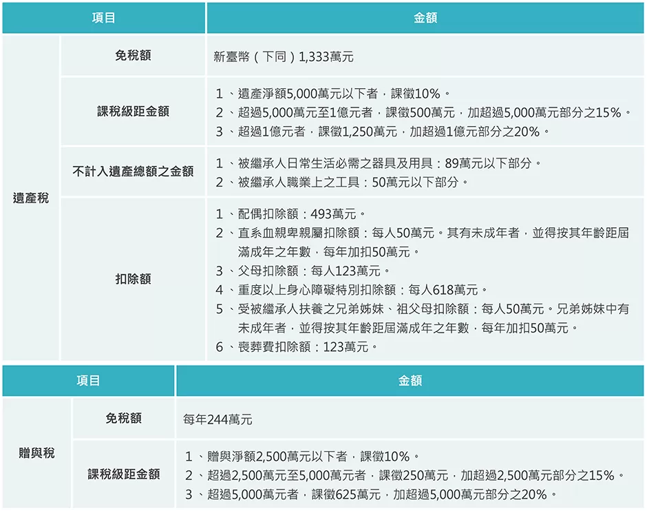
公告112年發生之繼承或贈與案件適用遺產稅、贈與稅之免稅額、課稅級距金額、不計入遺產總額及各項扣除額之金額

財政部公告112年發生之繼承或贈與案件適用遺產及贈與稅(下稱遺贈稅)法規定之免稅額、課稅級距金額、不計入遺產總額及各項扣除額之金額(詳下圖表格)

財政部進一步說明,除上述金額外,配合110年1月13日修正公布民法第12條規定,成年年齡由20歲下修為18歲,自112年1月1日施行,本次併同公告(第三點)遺產稅直系血親卑親屬及受被繼承人扶養之兄弟姊妹扣除額有關成年年齡之認定,於112年1月1日以後發生之繼承案件適用上開修正後之民法規定。  財政部表示,依遺贈稅法第12條之1第1項規定,上開遺贈稅之各項金額,每遇消費者物價指數上漲達10%以上時,自次年起按上漲程度調整之;因112年度適用之平均消費者物價指數經與上次調整之物價指數比較,未達應行調整標準,依規定均免調整,故112年度各項金額均與111年度相同。  

資料來源:財政部