買賣、居間、代購、代收轉付等交易,開立統一發票方式大不同!

稅務公告 07 Aug, 2023
社群分享

網路交易型態多元化,營業人該如何開立發票?

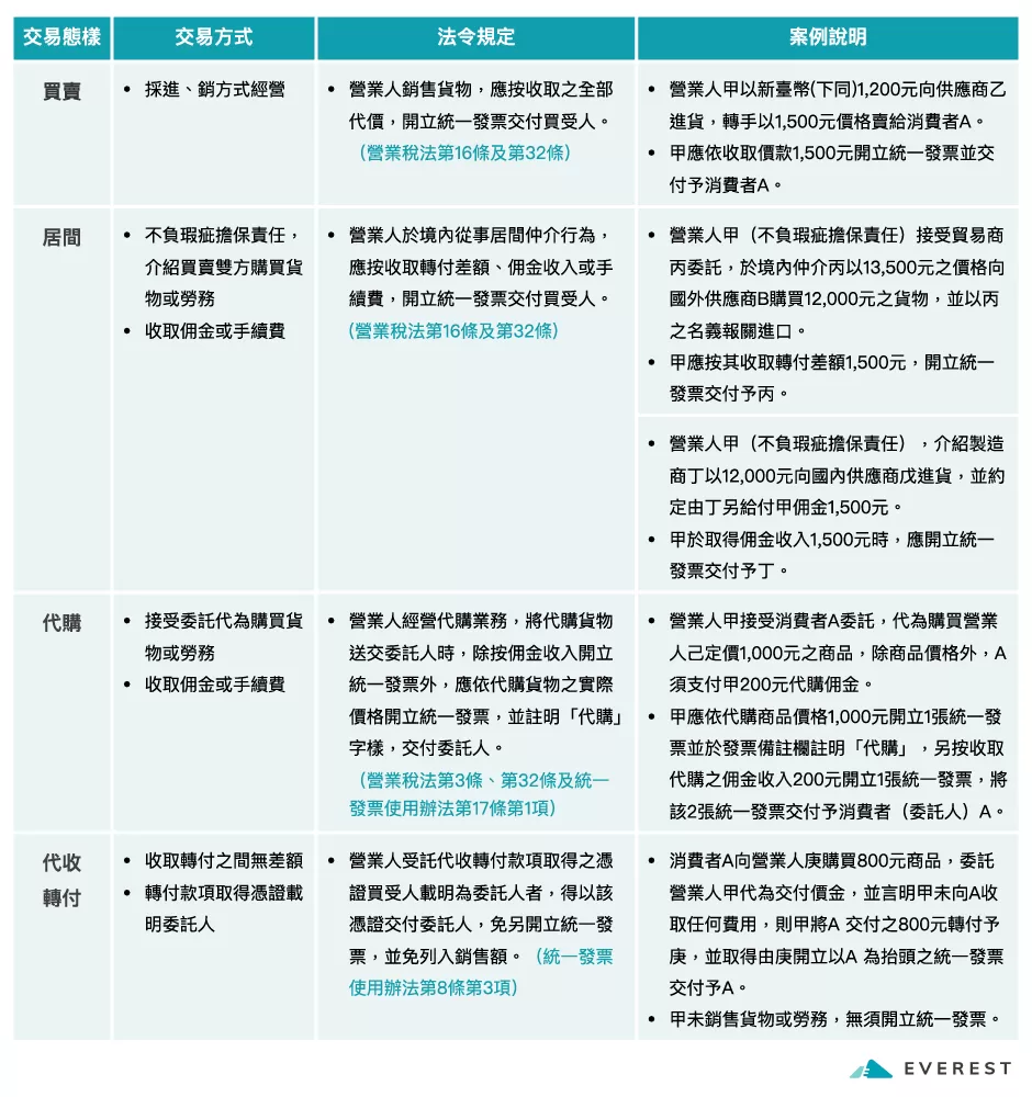
財政部高雄國稅局表示,現今網路科技發達,網路交易隨之蓬勃成長,常見營業人於購物平臺或線上遊戲等網站上推出代購、代訂、代買、代儲等商業行銷廣告,藉以向消費者銷售貨物或勞務。為免交易糾紛影響消費者索取統一發票之兌獎權益,營業人應依各交易態樣確實開立統一發票交付買受人。  該局進一步說明,營業人透過網站、FB、LINE或IG等管道,招攬業務並揭示以代購、代訂、代買、代儲等方式進行交易者,應就營業態樣辨認其交易方式究屬「買賣」、「居間」、「代購」或「代收轉付」,俾正確開立統一發票,為利營業人充分瞭解各種交易態樣開立統一發票方式,該局就加值型及非加值型營業稅法(以下簡稱營業稅法)相關規定舉例說明如下:

註:營業人甲、乙、丙、丁、戊、己、庚均已辦理稅籍登記,且為核定使用統一發票營業人。

該局提醒,為維護租稅公平,國稅局會不定期查核透過網站、FB、LINE或IG等管道銷售貨物或勞務之網路賣家,以遏止逃漏稅,請營業人確實依實際交易態樣正確開立統一發票,依法報繳營業稅,以免遭補稅處罰!

資料來源:財政部